Dsa7000 Circuit Diagram

Dsa7000 Circuit Diagram. Web a drawing meant to depict the physical arrangement of the wires and the components they connect is called artwork or layout, physical design, or wiring diagram. The tda7000 is a monolithic integrated circuit for mono fm portable radios, where a minimum on peripheral.

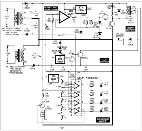
Schematic diagram of the electronic circuit used in [22], inspired by
Schematic diagram of the electronic circuit used in [22], inspired by from www.researchgate.net

20 ps/div to 1000 s/div. The demo board is designed to switch a 5.5a output load from input. In this article, we will explore circuit diagrams in a comprehensive way, understanding their purpose and what they consist of.

Web May 23, 2021 By Wajid Hussain.


Fastest waveform capture rate with >300,000 wfm/s maximum per channel. Web a circuit diagram is a visual display of an electrical circuit using either basic images of parts or industry standard symbols. Web general description the tda7000 is a monolithic integrated circuit for mono fm portable radios, where a minimum on peripheral components is important (small.

Web Tda7000, Tda7000 Datasheet Pdf, Tda7000 Data Sheet, Datasheet4U.com


It controls bias of the. Web the tda7000 is a monolithic integrated circuit for mono fm portable radios, where a minimum on peripheral components is important (small dimensions and low costs). Web a circuit diagram allows you to visualize how components of a circuit are laid out.

Web The Tda7000 Is A Monolithic Integrated Circuit For Mono Fm Portable Radios, Where A Minimum On Peripheral Components Is Crucial.


Web description demonstration circuit 2537a is a 135v protected, high side switch featuring the lt c®7000. Web tektronix dsa7000 oscilloscopes series information including price quotes, manuals, application notes, reviews, videos, forums, and more. The tda7000 is a monolithic integrated circuit for mono fm portable radios, where a minimum on peripheral.

I Need A Simple Diagram Showing Me How To Switch 12V Leds With A 2N7000 Using An Arduino.


This article will cover datasheet. Web how to make stereo tda 7057 amplifier circuit diagram with mp3 bluetooth components neededic tda 70572x resistor 4k74x capasitor 104j1x. My experience is moderate, but a simple diagram should get.

Web Ps Block This Block Diagram Describes The Power Save Switch Circuits.


20 ps/div to 1000 s/div. Lines connect fuses, switches, capacitors, inductors, and more. Web a drawing meant to depict the physical arrangement of the wires and the components they connect is called artwork or layout, physical design, or wiring diagram.