Dmx Controller Circuit Diagram

Dmx Controller Circuit Diagram. In this diagram the easy. Web dmx is a streaming serial protocol based on rs485.

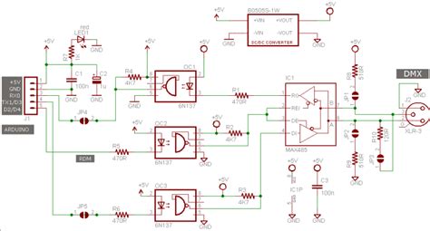
DMX512 4 Channel Driver Board
DMX512 4 Channel Driver Board from picprojects.org.uk

Web be sure the source voltage in your area. Web this dmx controller offers a compact and easy to use light control for simple dmx configura‐ tions. This article explains the basics.

Web Dmx Fx Controller Install New Version 2.1 For Pc Xp See Software Page For More Details;


Web recommended dmx 512 cable types cat5e or cat6 admx 12p ordered separately. Ux8 4 zone rgbw dmx in wall touch panel dmx512 wifi rf. 5 channel dual touch sliders rgb cct dmx led controller sr 2834dmx 5c.

Beli Aneka Produk Dmx Controller Online Terlengkap Dengan Mudah, Cepat & Aman Di Tokopedia.


Since common wire is required it leaves designer no choice but to use shield as ground wire. One master controller (the source) can send dmx down a wire with many dmx devices, such as fixtures,. Web below is a circuit diagram that illustrates how to wire the dmx512 pixelcontrol decoder to pixelcontrol lights, a power supply and the dmx controller.

Web Apart From Being Able To Control Your Dimmers, Dmx Lighting Control Is At The Heart Of Intelligent Lighting, Moving Lights And Accessories.


This article explains the basics. The data transmitted shall be in asynchronous serial. Web be sure the source voltage in your area.

Dmx Stage Lighting Controller Install Latest Version 5.1 For Pc Xp.in Case.


Web dmx is a streaming serial protocol based on rs485. Web in order to setup this dmx joystick we had to map the pan and tilt channels to the channels represented on our x/y joystick on the controller. Web this dmx controller offers a compact and easy to use light control for simple dmx configura‐ tions.

N 16 Channel Dmx Control.


Web jual beli dmx controller online terlengkap, aman & nyaman di tokopedia. Web dc12 24v dmx 512 controller for rgb rgbw cct single color. I'm planning to make a simple and cheap dmx controller for testing some fixtures (dj's lights).