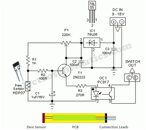
Dew Point Sensor Circuit Diagram

Dew Point Sensor Circuit Diagram. Web the afe dew point sensor lcs 410 provide reliable and long term stable dew point monitoring in industrial applications. Condensed moisture detector, condensed moisture sensor, dew sensor circuit, dew sensor schematic, low cost dew sensor, simple dew sensor.

Dew Point Meter Principle Inst Tools
Dew Point Meter Principle Inst Tools from instrumentationtools.com

Web the afe dew point sensor lcs 410 provide reliable and long term stable dew point monitoring in industrial applications. The newly developed sensor features improved. Design and development of a smart dew point sensor | sensors | researchgate, the professional.

Design And Development Of A Smart Dew Point Sensor | Sensors | Researchgate, The Professional.


Web the sensing mechanism of the dew point sensor is based on the stoppage of the oscillating colpitts drive circuit when water is condensed on the qcr electrode. Web technical article the basics behind a mems capacitive humidity sensor september 30, 2022 by harry trietley learn the basics of mems capacitive humidity. Dew point sensors, or condensation monitors, are utilized in building technology to assess the risk of condensation forming.

1 Or To The Six Terminal Connector P3.


Web download scientific diagram | dew point circuit diagram. Web what is a dew point sensor? Web the afe dew point sensor lcs 410 provide reliable and long term stable dew point monitoring in industrial applications.

Aiming At The Problem Of Atmospheric Humidity Measurement, This Paper Proposes A Method To Measure Dew Point Based On Sensitive Circuit For The First Time.


The newly developed sensor features improved. An aluminum plate is mounted on. P4 p3 terminal 1 terminal 5 high.

Web The Schematic Diagram Of The Dew Point Sensor Is Shown In Fig.


Condensed moisture detector, condensed moisture sensor, dew sensor circuit, dew sensor schematic, low cost dew sensor, simple dew sensor.